Instance Verification Kit (IVK)
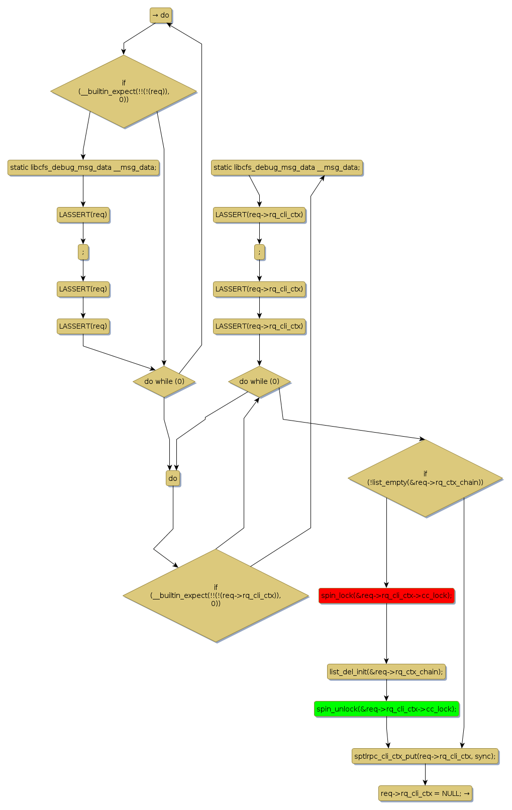
spin lock @ [10813+37+/linux-3.19-rc1/drivers/staging/lustre/lustre/ptlrpc/sec.c]
Instance Signature: cc_lock
|
The Matching Pair Graph:
|
|
Function Name
|
Control Flow Graph (CFG)
|
Events Flow Graph (EFG)
|
Source Correspondence
|
|
sptlrpc_req_put_ctx
|
|
|
[10572+19+/linux-3.19-rc1/drivers/staging/lustre/lustre/ptlrpc/sec.c]
|